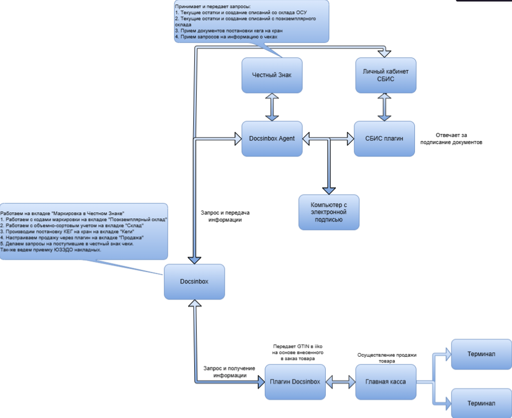
Для полной работы системы docsinbox вам понадобится установить следующие приложения на оборудование для работы:

Плагин нужен для:

Отчетности в Честный знак:

  • Безалкогольная продукция

  • Пиво в кегах

  • Бутылочное пиво

Системные требования для DocsinBox iiko plugin:

  • Версия iikoFront должна быть 9.1.7 или выше.

  • Для фискальных регистраторов Штрих-М:

    • Сборка ПО Штрих-М должна быть выше - 62553 (чем новее, тем лучше)

    • Дата ПО Штрих-М должна быть выше - 01.11.2023 (чем новее, тем лучше)

    • Версия драйвера ККТ должна быть 5.17.931 или выше.

    • Фискальный регистратор должен быть настроен согласно мануалу

  • Для фискальных регистраторов Атол

    • Прошивка ККТ не ниже 2.0.036

    • Последняя актуальная прошивка сканера для корректного считывания кодов маркировки

    • Должен быть установлен актуальный плагин интеграции с ФР соответствующей версии - https://rapid.iiko.ru/plugins/Resto AtolFiscalRegister/

  • Если в сети присутствует ограничение входящего и исходящего трафика, то следующие адреса должны быть добавлены в ip-wishlist

    • 94.26.225.78

    • 5.182.4.20

    • 5.182.5.21

    • 46.148.228.158

    • 87.228.13.184

    • 31.129.49.33

    • 91.215.42.102

Установить плагин можно воспользовавшись инструкцией Установка плагина


Программа используется для работы вкладки "Маркировка в Честном Знаке" в DocsinBox, благодаря ей мы можем связать ваш личный кабинет в нашей системе с личным кабинетом Честного Знака и получать оттуда информацию посредством api запросов с использованием сертификата электронной подписи.

Системные требования для работы Docsinbox Agent:

  • Установить его на компьютер где используется электронная цифровая подпись(Установочный файл и ключи для настройки нужно запросить у технической поддержки)

  • Установить КриптоПро 5.0.13000

  • В наличие должна быть введенная лицензия КриптоПро

  • Если в сети присутствует ограничение входящего и исходящего трафика, то следующие адреса должны быть добавлены в ip-wishlist

    • 94.26.225.78

    • 5.182.4.20

    • 5.182.5.21

    • 46.148.228.158

    • 87.228.13.184

    • 31.129.49.33

    • 91.215.42.102


  • No labels